首页>动态要闻

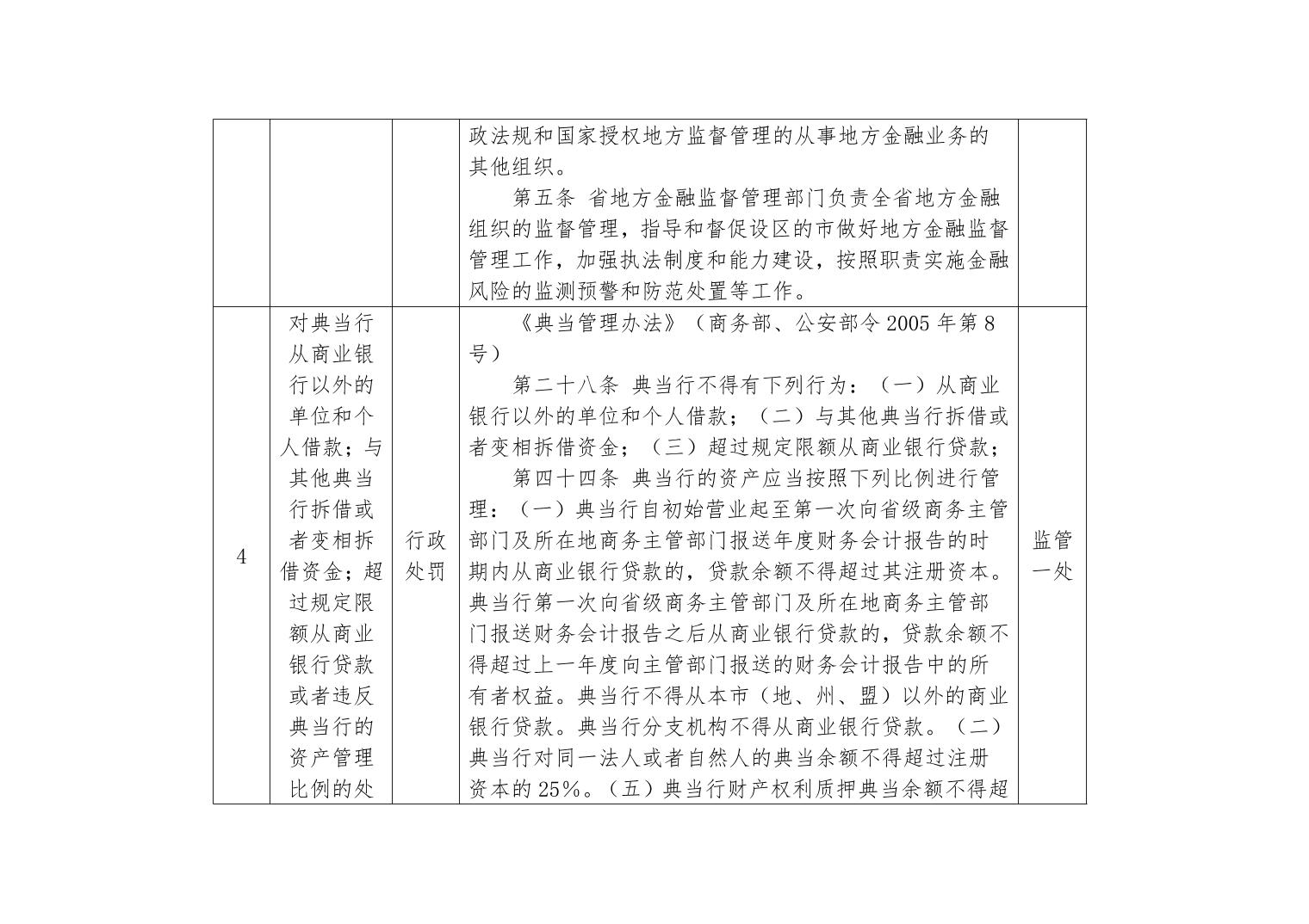
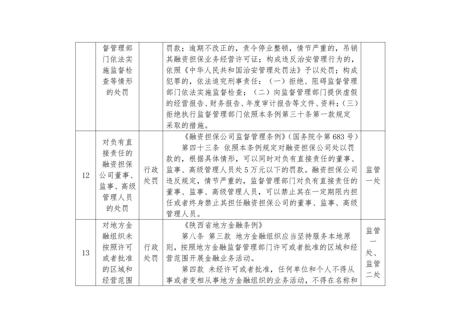
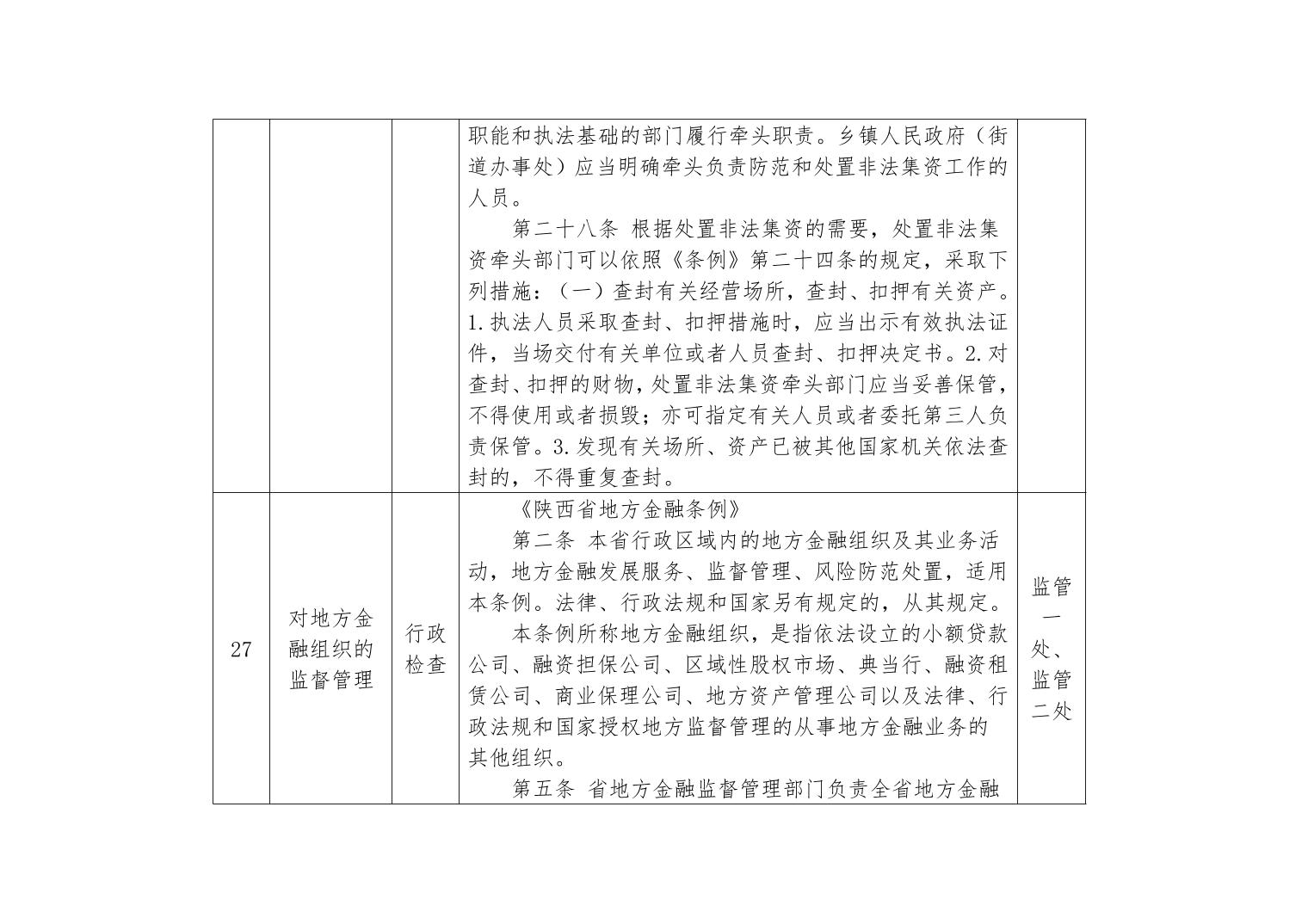
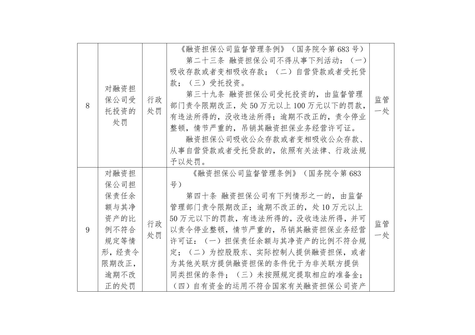
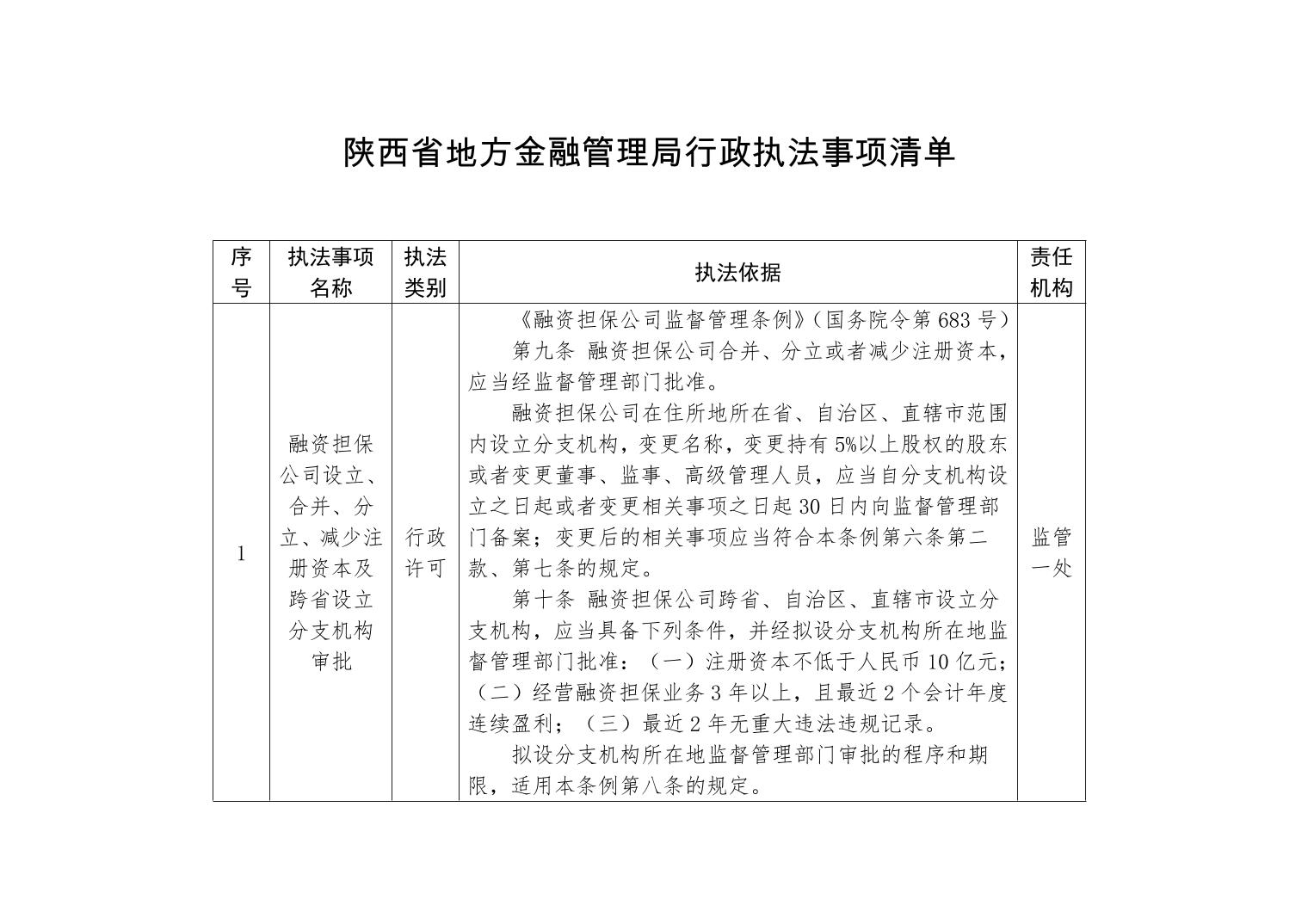
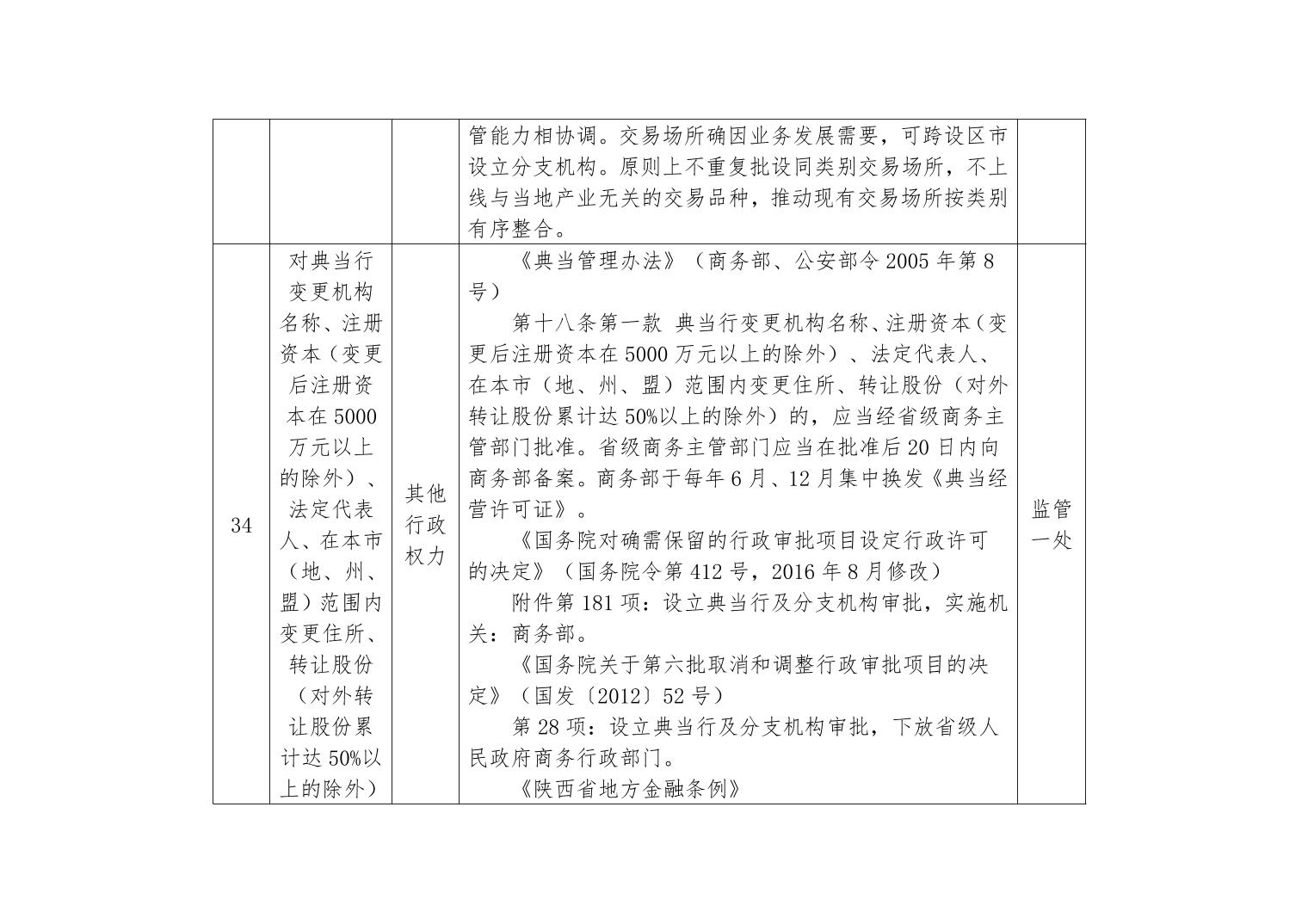
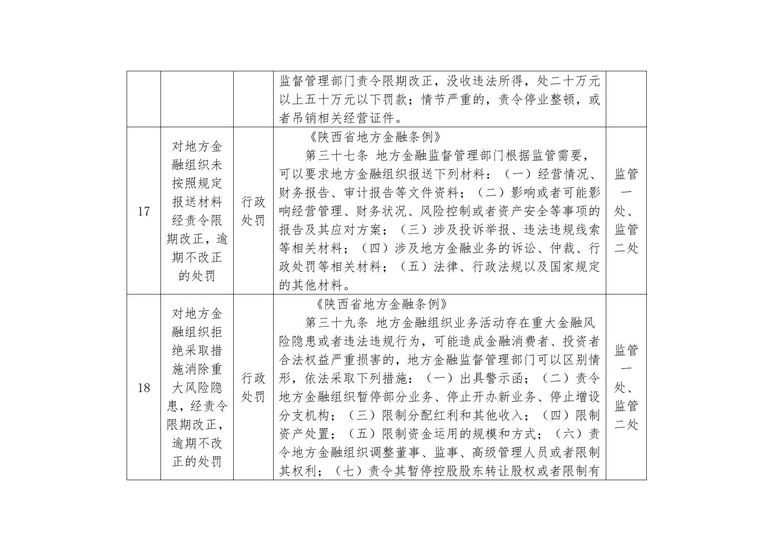
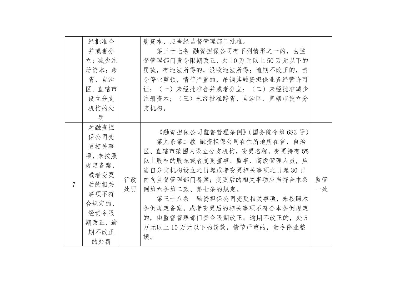
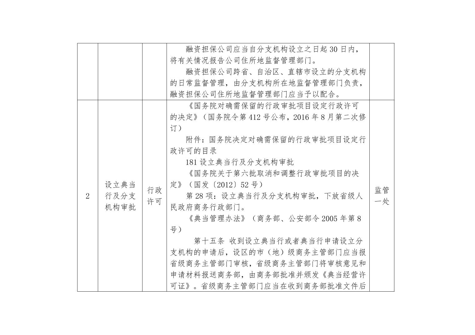
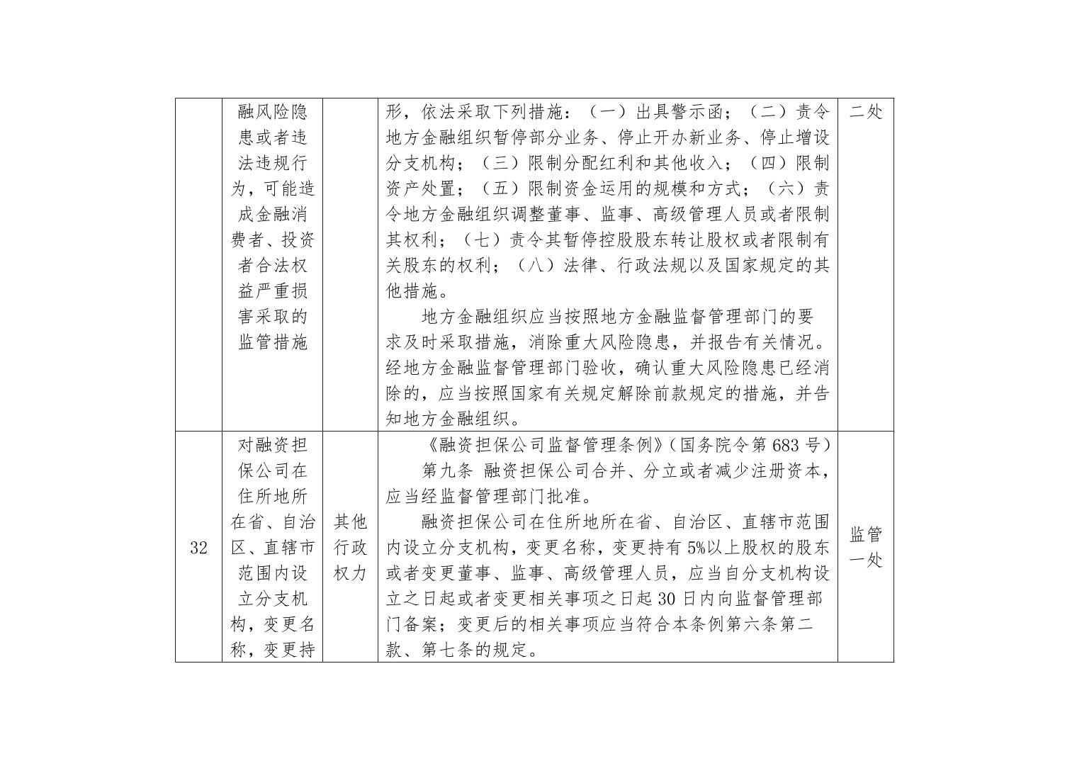
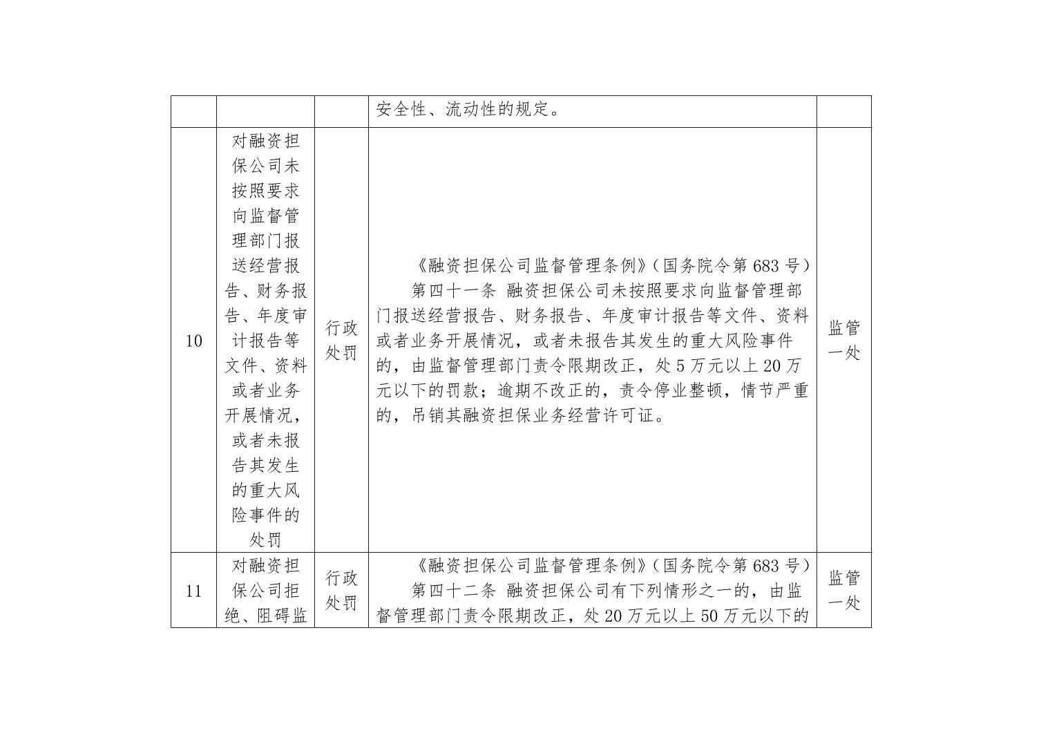
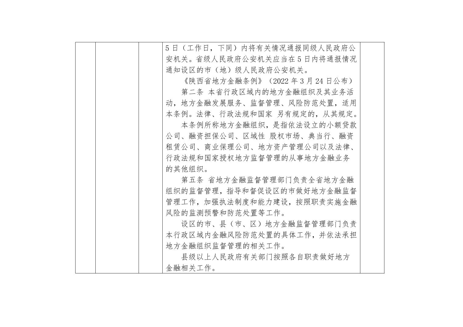
陕西省地方金融管理局行政执法事项清单

陕西省地方金融管理局行政执法事项清单

script>if("中共陕西省委金融委员会办公室"!=""){document.write('文章来源:中共陕西省委金融委员会办公室');} 发布日期: 2025-05-23 10:10
字号: 打印

扫一扫在手机打开当前页
链接

一行两会

各省金融委员会办公室

驻陕机构

省属机构

行业协会